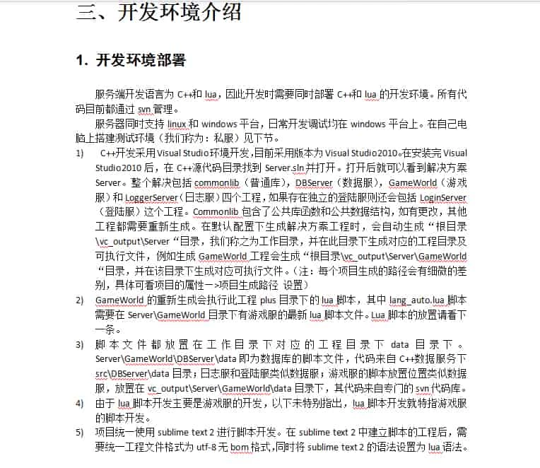
新雷霆霸主全新UI/齐天圣域三网H5全套源码_三网H5全网通雷霆传奇手游_服务端_前端_表格_设计文档_2023年9月10日最新打包整理 此资源为源码文件,非服务端新手勿下! 此资源为源码文件,非服务端新手勿下! 此资源为源码文件,非服务端新手勿下! GameServerCode 是服务端源码 client 前端 server 编译好的服务端 excel 一些教程 表格
统一声明:
源码仅供学习研究之用,请勿商用或者其他违法用途,产生其他后果与本站无关, 搬运的其他精品游戏论坛的源码,不能保证是否有bug和漏洞!请自行查毒,自行研究!
截图:

重要提示
如有解压密码: 看下载页、看下载页、看下载页。
源码工具资源类具有可复制性: 建议具有一定思考和动手能力的用户购买。
请谨慎考虑: 小白用户和缺乏思考动手能力者不建议赞助。
虚拟商品购买须知: 虚拟类商品,一经购买打赏赞助,不支持退款。请谅解,谢谢合作!
© 版权声明
THE END
喜欢就支持一下吧
相关推荐
















![[7B2主题优化]代码高亮一键复制美化-源码资源网](/wp-content/uploads/2025/10/01/2080c56638b7cedc0ebe9b4701a494da.webp)
![[7B2主题优化]在文章页面头部添加一个当前位置-源码资源网](/wp-content/uploads/2025/10/01/67a6f2c81ce97d1941af176678ac9f66.webp)
![[7B2主题优化]在文章底部加个模块(自动获取文章链接+标题+一些说明)-源码资源网](/wp-content/uploads/2025/10/01/51c53eaeb7ff91804bf028838f7a12ad.webp)


暂无评论内容